$25

Quick Plan

I want this!

Quick Plan

$25
3 ratings

Quick plan is an Blender add on which helps in creating architectural 2d drawing plan quickly. It's works on Blender 2.79, 2.8x, 2.9x, 3.0, 3.1, 3.2, 3.3, 3.4 and 3.5 , 36, 4.0 and 4.1 version.

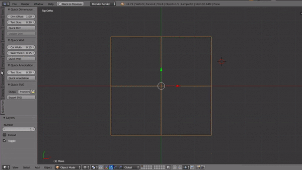
Features

- Quick Dimension is a tool that automatically create dimension on top, bottom, left, and right of the base mesh.

- Quick Wall automatically add wall and column base on edges and verts. Wall and column are solid face, it's capable to extrude it to create 3d object.

- Quick Annotation would add a quick notation base area of each faces.

- Quick SVG export to Scalable Vector Graphics (SVG) with 6 digit precision on metric, and 25 digit precision on pixel, inch, and feet ( tested with Inkscape ). Created SVG files have 4 different layers so users can adjust line thickness easily.

Quick SVG export Blender objects as:

- Face on mesh exported to closed path.

- Edge with no face exported to path.

- Curve exported as curve path. Bezier, path, cyclic and non cyclic are translated well.

- Text exported as text.

Limitations,

- Quick Dimension works only on 90 and 180 degree edges.

SVG output example files : google drive

Documentation and support : Blender Artist Post

How to start building floor plan?

First we need create plane as basic shape to work with. All edges on the plane would be turned into wall when we press "quick wall" or "shear wall" button, make sure the basic plane is selected. Apply rotation and scale on the plane by press "ctrl+A' > apply rotation and scale, this required to make wall scale work correctly.

"Quick wall" will automatic create wall and column, it's also generate new collection called "wall".

"Shear wall" is used to create non 90 degree wall.

How to create dimension?

To create dimension simply select the basic plane and then press "quick dim".

How to update dimension?

Select dimension line, go to edit mode and drag selected vertices to desired location then press "update dim". Snap to vertices will help this process.

How to add annotation?

Select the basic plane and then press "Quick Annotation", it's will generate Blender text to help on creating name of the room.

How to export to SVG file?

Choose your destination directory, make sure relative path is uncheck, this add on need an absolute path of the directory. After we got destination directory then press "export SVG" button.

This add on will create file "quickPlan.svg" to the target directory.

Version 1.0.81 - Viewport display updated

Version 1.0.8 - Incorrect unit scale fixed

Version 1.0.7 - Normal flip issue on shear wall object fixed

Version 1.0.6 - Normal flip issue on wall object fixed

Version 1.0.5 - Edge mark as freestyle will create inward wall and column

Version 1.0.4 - Better User Interface

Version 1.0.3 - Shear wall added to create non 90 / 180 degree wall

Version 1.0.2

  • Export to SVG faster, cleaner and smaller file size.
  • No more limitation export area.
  • SVG bugs with incorrect face and a lot of dot fixed.
  • New units and scale setting on Quick SVG.

Version 1.0.1 – Fix incorrect SVG layers

Version 1.0.0 – Initial release

I want this!

Ratings

4.7
(3 ratings)
5 stars
67%
4 stars
33%
3 stars
0%
2 stars
0%
1 star
0%
Powered by